According to the Announcement on the Pilot Reform of Compulsory Product Certification Marks for Charging Po and Other Products issued by CNCA in December 2025, since March 1, 2026, the following three types of 11 high-risk products need to be marked with traceability QR codes in CCC certification marks before they can leave the factory, sell or import.

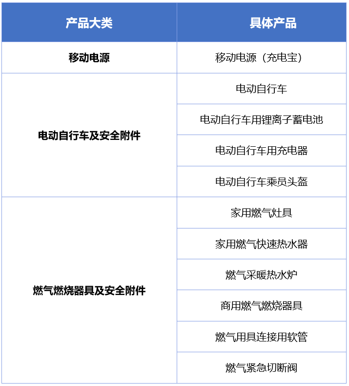
Pilot product range
★ Mobile power supply (charging treasure): including portable secondary battery pack with rated energy greater than 100Wh and its charger.
★ Electric bicycle and safety accessories: covering core components such as complete vehicle, battery pack, charger, motor and controller.
★ Gas burning appliances and safety accessories: including household gas stoves, gas water heaters, gas heating water heaters, gas appliance connecting pipes, etc.

CCC logo style and management requirements of pilot products
1. Trace the logo style and coding specification of two-dimensional code.
★ Location and form: The traceability QR code should be marked on the right side of the CCC logo pattern of the pilot product, which are adjacent and inseparable, and the pattern should be clear and complete.

★ Technical standard: The traceability QR code shall conform to the QR code rules of certification certificate in the Management Requirements for Compulsory Product Certification Certificate or the traceability coding rules of CCC mark in standard specifications (Letter of Recognition [2023] No.36).
2. Tracing the way of obtaining and adding QR codes.
★ Printed/molded CCC logo: provided by the designated certification body to the certified enterprise when issuing CCC certification certificate.
★ CCC mark of standard specification: added by the designated certification body when organizing the printing of marks.

Note: The traceability QR code should be the same height as CCC mark.
3. Trace the core information of QR code
The public, regulatory authorities and other relevant parties can obtain the corresponding certified product information by scanning and tracing the QR code, including the certification certificate number, manufacturer name, product specifications and models, certificate status, certification authority, etc.
Key time nodes of pilot work
◆ From March 1, 2026: The products newly awarded CCC certification in the pilot product field must be marked with CCC traceability QR code according to the announcement requirements before they can be shipped, sold, imported or used in other business activities.
◆ From March 1, 2027: All certified products corresponding to the pilot product field must be marked with CCC traceability QR code according to the announcement requirements before they can be shipped, sold, imported or used in other business activities.
◆ Transitional exemption: The products that have been added with CCC mark according to the current requirements before March 1, 2027 and have been certified in the pilot areas that have been manufactured, sold, imported or used in other business activities will not be required to change the mark.
Corporate response suggestions
1. Policy study and product sorting: check whether the products produced/imported by the enterprise are listed against the list of pilot products, and establish a compliance product ledger.
2. Docking certification bodies: For products newly applying for CCC certification, communicate with the designated certification bodies in advance to confirm the acquisition method of the traceability QR code to ensure that the marks meet the specification requirements;
3. Adjust the production/packaging process: update the product nameplate and packaging printing template in advance, and typeset the traceability QR code and CCC logo according to the specifications to avoid the impact of production convergence;
4. Sort out the products in stock: make statistics on the products in production and in stock before March 2027, plan the production plan reasonably, ensure the compliance switch is completed during the transition period, and avoid the product backlog caused by the non-compliance mark.
5. Carry out internal training: organize production, quality inspection, procurement and other departments to learn the requirements of the new regulations, ensure that the whole process knows the application standard of traceability QR code, and avoid non-compliance labeling.
Warm tips
The pilot reform of CCC logo is not only a further guarantee for product quality and safety, but also an opportunity for enterprises to standardize their operations and enhance their credibility. ZRLK testing suggests that relevant enterprises should improve their product risk awareness, pay close attention to the changes and implementation time of new CCC certification regulations in time, get familiar with the policy requirements as soon as possible, and make arrangements in advance to avoid unnecessary economic losses caused by non-compliance of marks. Our company has a professional technical team and rich experience in product testing, which can provide one-stop certification service for enterprises. If you want to know more about CCC certification requirements or have products that need CCC certification, please feel free to contact us, and our engineers will serve you at the first time!