根据国家认监委2025年12月发布的《关于充电宝等产品强制性产品认证标志试点改革事项的公告》,自2026年3月1日起,以下三类11种高风险产品需在CCC认证标志中标注追溯二维码方可出厂、销售或进口。

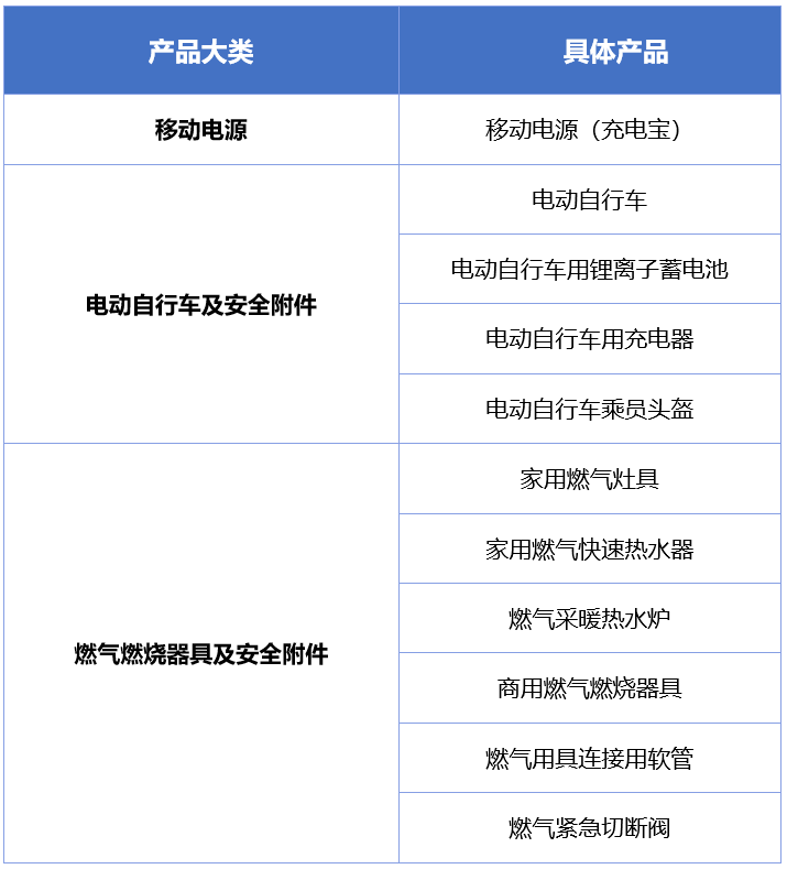
试点产品范围
★ 移动电源(充电宝):包括额定能量大于100Wh的便携式二次电池组及其充电器。
★ 电动自行车及安全附件:涵盖整车、电池组、充电器、电机、控制器等核心部件。
★ 燃气燃烧器具及安全附件:包括家用燃气灶、燃气热水器、燃气采暖热水炉、燃气器具连接管等。

试点产品CCC标志式样和管理要求
1、追溯二维码标志样式与编码规范
★ 位置与形式:追溯二维码应标注在试点产品CCC标志图案的右侧,两者紧邻且不可分割,图案应清晰、完整。

★ 技术标准:追溯二维码应符合《强制性产品认证证书管理要求》中认证证书二维码规则或《标准规格CCC标志追溯编码规则》(认秘函〔2023〕36号)。
2、追溯二维码获取与加施方式
★ 印刷/模压CCC标志:由指定认证机构在签发CCC认证证书时向获证企业提供。
★ 标准规格CCC标志:由指定认证机构在组织印制标志时加施。

注:追溯二维码应与CCC标志相同高度。
3、追溯二维码核心信息
社会公众、监管部门等相关方可通过扫描追溯二维码获取相应获证产品信息,包括认证证书编号、生产者名称、产品规格型号、证书状态、发证机构等。
试点工作关键时间节点
◆ 2026年3月1日起:试点产品领域新获CCC认证证书的产品,必须按公告要求标注CCC追溯二维码后,方可出厂、销售、进口或者在其他经营活动中使用。
◆ 2027年3月1日起: 试点产品领域对应的全部获证产品,必须按公告要求标注CCC追溯二维码后,方可出厂、销售、进口或者在其他经营活动中使用。
◆ 过渡期豁免:在2027年3月1日前已按现行要求加施CCC标志并出厂、销售、进口或者在其他经营活动中使用的试点领域获证产品,不做标志变更要求。
企业应对建议
1、政策研读与产品梳理:对照试点产品清单,确认企业生产/进口的产品是否在列,建立合规产品台账。
2、对接认证机构:新申请CCC认证的产品,提前与指定认证机构沟通,确认追溯二维码的获取方式,确保标志符合规格要求;
3、调整生产/包装流程:提前更新产品铭牌、包装印刷模板,将追溯二维码与CCC标志按规范排版,避免因生产衔接问题影响出货;
4、梳理库存产品:对2027年3月前的在产、库存产品进行统计,合理规划生产计划,确保在过渡期内完成合规切换,避免因标志不合规导致产品积压。
5、开展内部培训:组织生产、质检、采购等部门学习新规要求,确保全流程知晓追溯二维码加施标准,避免出现不合规标注。
温馨小提示
此次CCC标志试点改革,既是对产品质量安全的进一步保障,也是企业规范经营、提升公信力的契机。中认联科检测建议相关企业提高自己产品的风险意识,及时关注CCC认证新规的变化及实施时间,尽快熟悉政策要求,提前布局准备,避免因标志不合规影响产品流通,造成不必要的经济损失。我司拥有专业的技术团队和丰富的产品检测经验,可为企业提供一站式认证服务,如果您想了解更多关于CCC认证的要求或是有产品需要办理CCC认证,请随时与我们联系,我们的工程师将在第一时间为您服务!