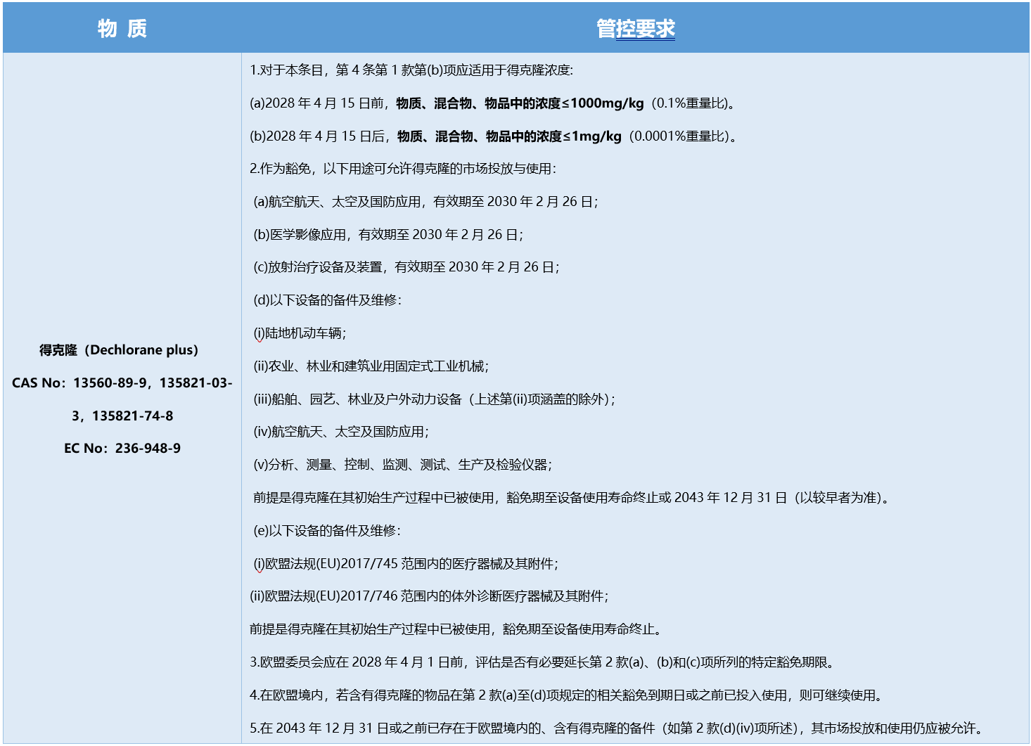
2025年9月25日,欧盟官方公报(OJ)发布修订法规(EU) 2025/1930,在POPs法规(EU)2019/1021附录I新增得克隆(DP)的管控要求,并将于2025年10月15日起正式生效。至此,POPs法规附录I的A部分限制物质清单增至32项。
得克隆(DP)管控要求

关于得克隆(DP)
得克隆是一种添加型阻燃剂,也被称为双(六氯环戊二烯)环辛烷(Dechlorane Plus,简称DP),在许多应用中用作阻燃剂,包括电线和电缆护套、电气和电子设备零件、汽车零件、飞机和其他运输相关零件、硬塑料连接器和塑料屋顶材料等产品的阻燃应用。
温馨小提示
欧盟POPs法规更新频繁且执法力度不断加强,相关产品因违反POPs法规而被违规通报的案例比比皆是。中认联科建议相关企业时刻关注法规的动态,制定企业的管控措施,降低产品由于违反POPs法规而导致的经济损失。我司拥有广泛的测试领域及专业高效的服务团队,可帮助企业评估产品中规管的专项化学物质,使您的产品满足相应的国家及国际组织标准,如果您有需要,请随时与我们联系,我们的工程师将在第一时间为您服务!